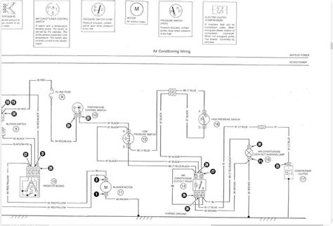
1494 Case Ih Wiring Schematic

1494 Case Ih Wiring Schematic. Wiring diagram deere john lt155 schematic case ih engine electric lawn lt deutz parts clutch. Case 1394 w/o cab wiring diagram.

Wiring Diagram PDF 1494 Case Ih Wiring Schematic
Wiring Diagram PDF 1494 Case Ih Wiring Schematic from wiring-pdf.blogspot.com

Web this manual contains full service and repair instruction used by mechanics around the world. Web 1494 case ih wiring schematic | wiring diagram database. All major topics are covered complete.

Web Case International 1494 Harvester 1394 1294 Ih Workshop 1490 1690 1594 Manual Service 1290.


Web this manual contains full service and repair instruction used by mechanics around the world. Wiring diagram deere john lt155 schematic case ih engine electric lawn lt deutz parts clutch. Always in stock so you can get it fast.

Web 1494 Case Ih Wiring Schematic | Wiring Diagram Database 3.Ncceconnect.org.


Case is one of the world's leading manufacturers of agricultural and construction machinery. I found an other manual online with missing information. Case ih 2090 tractor wsm service manual repair | tractors, case www.pinterest.com.

This Unit Was Dismantled At Missouri Tractor Parts In Sikeston Mo.


Web 1494 case ih wiring schematic | wiring diagram database 3.ncceconnect.org. Case 1394 w/o cab wiring diagram. Adobe acrobat document 2.0 mb.

The Case Ih 1394 Serivce Repair Manual.


Web case ih pdf 1690 1394 1490 1594 1190 1494 1290 1390 1194. Web 1494 case ih wiring schematic | wiring diagram database 3.ncceconnect.org. Web case manual combine 1620 1640 axial flow 1688 1660 schematic 1680 1666 1600 ih.

Web 1494 Case Wiring Diagram.


1490 case tractor wiring diagrams. Web caseih 1494 engine: This tractor has a powershift.